Crystal Oscillators

  • What is a crystal oscillator?

    In crystal oscillators, crystal resonator provides the electrical equivalent of frequency-selective network. A quartz crystal with the desired value of resonant frequency forms part of the frequency-selective feedback network.

  • Why are crystal oscillators the most stable of all oscillators?

    Why are crystal oscillators the most stable of all oscillators? Ans2.Crystal oscillators are the most stable of oscillator types due to their extremely high rate of change of phase with frequency at the operating frequency (d ⊖/dw).

  • Why are crystal oscillators not used at low operating frequencies?

    . Crystal oscillators are not practical at lower operating frequencies due to their size, weight and cost restrictions.

  • Draw the circuit symbol and AC equivalent circuit of a quartz crystal?

    Figure below shows the circuit representation and AC equivalent circuit of the quartz crystal.

    Circuit representation and AC equivalent circuit of quartz crystal

    R, L and CS, respectively, represent the resistance, inductance and capacitance of the piezoelectric crystal element. CM represents the mounting capacitance of the parallel-plate capacitor formed by the connecting electrodes and the piezoelectric element constituting the dielectric. Typically, R is in the range of few hundreds of ohms to a few kilo-ohms; L is of the order of few tens of milli-henries to few henries, CS is a very small fraction of a pico-farad and CM is few pico-farads.

  • Write the expression for the Q-factor of a crystal?

    The Q-factor of the crystal is given by Q = wL/R = 1/wCSR.

  • Draw the reactance versus frequency plot of a crystal whose equivalent circuit is shown in Q4?

    Figure below shows the plot of reactance versus frequency for the crystal having an equivalent circuit as shown in Q4.

    Reactance versus frequency plot of a crystal

  • What are the resonant frequencies exhibited by a crystal?

    The crystal exhibits the following two resonant frequencies.

    • Series resonant frequency fS

    • Parallel resonant frequency fP

  • What is the series resonant frequency fS?

    It is the frequency at which the inductive reactance of inductance L equals the capacitive reactance of capacitance CS. It is expressed as

    The impedance of the crystal is a capacitive reactance below the series resonant frequency and an inductive reactance above it.

  • What is the parallel resonant frequency fP?

    It is the frequency at which the inductive reactance equals the capacitive reactance due to equivalent capacitance of the tank circuit. Parallel resonance occurs at a frequency where the circulating loop current is at its maximum. Since circulating loop current flows through series combination of CS and CM, therefore the equivalent capacitance of the parallel tuned circuit is given by

    Parallel resonant frequency is given by

  • Why are the series and the parallel resonant frequencies of a crystal very close to each other?

    Since CS is much smaller than CM, CP is only marginally less than CS with the result that fS and fP are very close to each other.

  • In which frequency region does the crystal operate?

    The two resonant frequencies fS and fP are the fundamental resonant frequencies. The specified crystal frequency is between fS and fP. This area of frequencies between fS and fP is known as the area of usual parallel resonance or simply parallel resonance. A crystal can also resonate at harmonics of the fundamental frequency called overtones. The fundamental resonant frequency of the crystal is usually limited to less than 30 MHz due to the smallest physical dimension the crystal can be cut to. Operation in the overtone mode allows stable output at much higher frequencies.

  • Why are crystal oscillators extremely stable?

    Crystal oscillators are extremely stable due to extremely stable values of inductance and capacitance and a very high value of its Q-factor.

    A very high value of Q-factor (approaching tens of thousands) of quartz crystal ensures that the oscillation frequency exclusively depends upon the operational stability of crystal elements. As a component, it is extremely stable.

    A high value of Q-factor also produces a high value of rate of change of phase with respect to frequency (d ⊖/dw), where θ represents phase. It implies that even infinitesimally small change in w will produce a sufficient change in θ to restore the frequency to the original value. Therefore, the frequency-determining network should be made up of elements with extremely high operational stability. On both these accounts, quartz crystal has no competitor.

  • What is the role of crystal in a crystal oscillator?

    A crystal, depending upon the circuit characteristics, can act like a capacitor, an inductor, a series-tuned circuit or a parallel-tuned circuit. There are a large number of crystal oscillator circuit configurations depending upon the mode in which the crystal is used. Each of the LC oscillator circuits (Armstrong, Hartley, Colpitt and Clapp) can be configured as a crystal-controlled oscillator by connecting a crystal in series with the tank circuit.

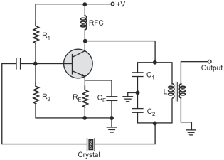
  • Draw the circuit of a modified Colpitt oscillator circuit using a crystal?

    Figure below shows the circuit of a modified Colpitt oscillator circuit using a crystal.

    Crystal controlled Colpitt oscillator

    The LC tank circuit is tuned to the series resonant frequency of the crystal. The crystal offers minimum impedance at the series resonant frequency and thus allows the feedback signal to reach the input with practically no additional attenuation. A slight variation in frequency introduces very high impedance. The feedback signal is further attenuated to an extent that loop gain criterion is not met and the oscillations stop. Thus, the oscillator can oscillate only at the resonant frequency of the crystal, thus significantly improving the frequency stability of the oscillator.

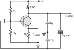
  • Draw a circuit of a crystal-controlled Colpitt oscillator circuit where the crystal forms a part of the tank circuit?

    Figure below shows the circuit of a crystal-controlled Colpitt oscillator circuit where the crystal forms a part of the tank circuit?

    Crystal-based Colpitt oscillator with common-emitter amplifier

    The crystal acts like an inductor that resonates with capacitors C1 and C2. The resonant frequency is somewhere between the series and parallel resonant frequencies of the quartz crystal.

  • Draw the circuit of a Colpitt oscillator using a common-base amplifier?

    Figure below shows a Colpitt oscillator circuit that uses common-base amplifier configuration. Common-base amplifier configuration allows operation at relatively higher oscillation frequencies.

    Crystal-based Colpitt oscillator with common-base amplifier

  • What is Pierce oscillator?

    Pierce oscillator is a variation of Colpitt oscillator employing a crystal. Figure below shows the basic circuit implementation of a Pierce oscillator.

    Basic Pierce Oscillator

    An FET (JFET or MOSFET) is used as the active device and the crystal along with the inter-electrode capacitances Cgs and Cds constitute the feedback network. The oscillation frequency is the parallel resonant frequency of the crystal and the inter-electrode capacitances do not play any role in determining oscillation frequency. The feedback factor and therefore the required amplifier gain are determined by Cgs and Cds.

  • Why does the Pierce oscillator stops oscillating below 2MHz?

    The Pierce oscillator stops oscillating as the oscillation frequency is reduced to below about 2 MHz due to insufficient feedback. In a situation like this, it becomes imperative to have external capacitors between gate-source and drain-source terminals.

  • In which frequency ranges does a Pierce oscillator work well?

    Pierce oscillator works very well in VHF and UHF frequency ranges.

  • What is the purpose of putting a RFC in the Pierce oscillator circuit?

    Purpose of putting radio-frequency choke (RFC) is to prevent the high-frequency output from getting grounded through drain power supply.

Got a voltage spike of curiosity?

Send your doubts now!