Flyback Converters

  • What are the different types of flyback converters?

    There are two different types of flyback converters. These are
    • Self-oscillating-type flyback DC-to-DC converter or ringing-choke-type flyback DC-to-DC converter
    • Externally driven flyback DC-to-DC converter

  • Draw the circuit of a self-oscillating flyback DC-to-DC converter and explain its construction?

    Figure below shows the circuit arrangement in a self-oscillating-type flyback DC-to-DC converter. The various blocks that constitute these converters are a switching transistor, a converter transformer, a fast recovery rectifier and an output filter capacitor. It is a constant output power converter.

    Self-oscillating-type flyback DC-to-DC converter

  • Explain the operating principle of a self-oscillating flyback DC-to-DC converter?

    The operation of a self-oscillating flyback DC-to-DC converter is as follows.
    • During the conduction time of the switching transistor, the current through the transformer primary starts ramping up linearly with a slope equal to VIN/LP. Here LP is the primary inductance.
    • The voltages induced in the secondary and the feedback windings make the fast recovery rectifier reverse-biased and hold the conducting transistor “ON”.
    • When the primary current reaches a peak value IP, the core begins to saturate. Therefore, the current tends to rise very sharply. This sharp rise in current is not supported by the fixed base drive provided by the feedback winding.
    • As a result of this, the switching transistor begins to come out of saturation. This is a regenerative process that ends up in the transistor getting switched off.
    • The magnetic field due to the current flowing in the primary winding collapses, thus reversing the polarities of the induced voltages.
    • The fast recovery rectifier is forward-biased and the stored energy is transferred to the capacitor and the load through the secondary winding. Thus, energy is stored during the ON-time and transferred during the OFF-time.
    • The output capacitor supplies the load current during the ON-time of the transistor when no energy is being transferred from the primary side.
    Figure below shows the relevant waveforms.

    Relevant waveforms in the case of flyback DC-to-DC converter

    The waveforms include the waveforms for collector–emitter voltage (vCE), base–emitter voltage (vBE), magnetic flux (ϕ) in the transformer core, primary current (iP) and secondary current (iS). The collector–emitter voltage is initially equal to VIN. In the subsequent cycles, the collector–emitter voltage (vCE) during the OFF-time equals VIN + VO/n, where n is the transformer step-up ratio. Magnetic flux in the core rises from 0 to ϕ max during the conduction period when the primary current rises from zero to its peak value. The flux decreases from ϕmax to 0 during the OFF-time.

  • What is the output power delivered by a self-oscillating flyback DC-to-DC converter?

    Self-oscillating flyback DC-to-DC converter is a constant output power converter. The power that the converter can deliver to the load (PL) is given by

    Where,
    LP is the primary inductance
    IP is the peak value of primary current
    f is the switching efficiency
    n is the conversion efficiency
    From the above expression, we can see that the power delivered by the converter to the load is the product of energy stored in the primary of the converter transformer, switching frequency (f) and conversion efficiency ().

  • What will happen if the load is accidentally taken off the self-oscillating flyback DC-to-DC converter?

    The output voltage reduces as the load increases and vice versa. If the load is accidentally taken off the converter, then the output voltage would rise without limit until any of the converter components gets damaged.

  • What are the applications of a self-oscillating flyback DC-to-DC converter?

    It is suitable for low output power applications and may be used with advantage up to an output power of 150 W. It is characterized by high output voltage ripple and hence is used in those applications, where high value of ripple voltage is acceptable.

  • Draw the circuit of an externally driven flyback DC-to-DC converter?

    Figure below shows the circuit diagram of an externally driven flyback converter. The basic principle remains the same. Energy is stored during turn-on time and transferred during turn-off time of the active device. The feedback loop consisting of a comparator and the resistance divider provides the voltage sense as well as some degree of regulation.

    Basic externally driven flyback converter

  • Draw the circuit of an externally driven flyback DC-to-DC converter with PWM control?

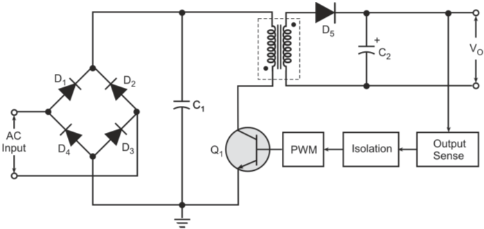
    Figure below shows an externally driven flyback converter with pulse width modulation (PWM) control.

    Externally driven flyback converter with PWM control

    PWM technique is used to achieve regulation. As the load current increases, the output voltage tends to fall. The PWM control senses the change and increases the turn-on time so as to increase the stored energy and hence the power-delivering capability. This in turn restores the output voltage. Similarly, decrease in load current causes an increase in the output voltage which in turn causes a reduction in the ON-time.

  • What control techniques are used in externally driven flyback DC-to-DC converter?

    Externally driven flyback DC-to-DC converters use PWM control (most wide used), constant ON-time and variable OFF-time control techniques.

    Off-line externally driven flyback converter

  • What is an off-line externally driven flyback converter?

    Most switching supplies used in consumer and industrial systems are off-line. In an off-line externally driven flyback converter, the input voltage to the transistor switch is developed right from the AC line without first going through 50/60Hz transformer.

  • Draw the circuit of an off-line externally driven flyback converter?

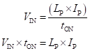
    Figure below shows a multi-output off-line externally driven flyback converter. The circuit employs a bridge rectifier and the filter capacitor. The feedback loop in an off-line supply has isolation so that the DC output is isolated from the AC line. A small transformer or an opto-isolator usually accomplishes this. Most switching supplies are required to produce more than one regulated DC voltage. Linear regulators provide stringent regulation.

    Off-line supply with multiple outputs

  • Name the two operational modes of flyback converters?

    There are two distinctly different operational modes of flyback converters. These are
    • Discontinuous mode
    • Continuous mode

  • What decides the operational mode of a flyback converter?

    Transformer’s magnetizing inductance and the load current together decide the operational mode. Please note that the circuit topology in the two cases is the same.

  • Draw the primary and secondary current waveforms for discontinuous mode of operation in flyback converters?

    Figure below shows the primary and secondary current waveforms for discontinuous mode of operation in flyback converters.

    Primary and secondary current waveforms for discontinuous mode of operation

    As we can see from the figure, the primary current starts from zero and ramps up to a peak value depending upon the magnetizing inductance, input DC voltage and turn-on time of the switching device. The energy stored during the turn-on time of the switching device is completely transferred within the turn-off time. Increased turn-on time necessitated by increased load current requirement, leads to increase in peak value of primary current. This produces an increased peak value of secondary current as shown by dotted lines and consequently, the energy transfer time also increases. With further increase in load current requirement, a stage comes where the required energy transfer time equals the available turn-off time.

  • Draw the primary and secondary current waveforms for continuous mode of operation in flyback converters?

    As the load current requirement increases, a stage comes where there is incomplete energy transfer during the available turn-off time. This leads to the primary current in the next storage cycle to start from a DC value. Figure below shows the primary and secondary current waveforms for continuous mode. As we can see from the figure, in the case of continuous mode of operation, increase in load current requirement initially causes an increase in peak value of primary current, and thus the area of primary current trapezoid, and a decrease in the area of the secondary current trapezoid. After a few switching cycles, the circuit finally relaxes to a state where volt-seconds across primary during turn-on and turn-off periods are equal.

    Primary and secondary current waveforms for continuous mode of operation

  • Compare the continuous mode and discontinuous mode of operation in flyback converters?

    The discontinuous mode is characterized by relatively much higher peak values of primary and secondary currents and a consequent lower magnetizing inductance as compared to continuous mode. Therefore, it responds more rapidly and with a lower transient output voltage spike to sudden changes in load current requirement. The feedback error amplifier bandwidth in the case of continuous mode of operation, needs to be drastically reduced to have stable operation. Owing of these reasons, discontinuous mode is more widely used than the continuous mode despite the fact that the former has more severe radio frequency interference (RFI) problems.

  • Elaborate the design procedure for a externally driven flyback DC-to-DC converter operating in the discontinuous mode?

    Figure below shows the basic schematic arrangement of an externally driven flyback converter. Assume,
    VIN = Input voltage in volts
    VO = Output voltage in volts
    PO = Output power to be delivered to load in watts
    PIN = Power drawn from input source of power in watts
    n = Expected conversion efficiency
    tON = Conduction time in seconds
    LP = Primary inductance in Henries
    IP = Peak primary current in Amperes
    IS = Peak secondary current in Amperes
    NP = Primary turns
    NS = Secondary turns
    BMAX = Maximum flux density in the core in Weber/m2
    ϕ = Magnetic flux in the core in Weber
    Ac = Core cross-section in m2
    W A = Window area in m2
    f = Switching frequency

    Externally driven flyback converter

    Design of switching transformer
    • The first step is to determine the size of the core in terms of the minimum area product required to deliver the desired amount of power to the load for the chosen values of operating frequency and maximum allowable temperature rise of the core.
    • The area product is the product of winding window area and the cross-sectional area of the core.
    • Designers can use these nomograms to choose suitable core for their application. Nomograms are curves that indicate the power-handling capability of different types of cores by a manufacturer as a function of operating frequency and given temperature rise. These nomograms are specific to the cores offered by the manufacturer. One such representative family of curves for toroidal ferrite cores is shown in Figure below.
    • The required area product can be computed from known values of input power, operating frequency and maximum permissible flux density as given by equation below.

    Where,
    WAAC is the area product in cm4 PIN is the power drawn from input source of power in W f is the switching frequency in Hz BMAX is the maximum flux density in the core in Weber/m2 K is the overall copper utilization factor. It is the product of three factors, namely, primary area factor (ratio of effective primary area to the available window winding area), winding packing factor (typically 0.35–0.4) and RMS current factor (ratio of effective DC input current to RMS value of primary current). K is typically in the range of 0.1 to 0.2.

    Power versus area product (WAAC) as function of switching frequency

    • When the switching transistor is switched on for a time period equal to tON, then the peak primary current IP can be computed from

    • Also,

    and

    Therefore,

    • On combining the above equations, we get

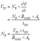
    • The next step is to determine the number of primary turns that would not saturate the core. From first principles,

    BMAX to be substituted in the above expression should be a little less than the BMAX rating of the chosen core material.

    • The next step is to determine the size of air gap that would give a primary inductance of LP with NP number of primary turns. Primary inductance can also be computed from

    Where, µ0 is the permeability of free space = 4π x 10-7 H/m
    µr is the initial relative permeability of the chosen core material
    le the effective magnetic path length
    The value of effective permeability µe that would make NP turns of the primary winding give LP Henries of primary inductance is calculated using the above equation.

    • Having determined the value of µe, the size of the air gap can then be found from

    • The number of secondary turns can be determined from the known value of primary turns and the step-up ratio n.
    • The step-up ratio is primarily decided by the VCEO(max) rating of the bipolar transistor or the VDS(max) rating of the MOSFET depending upon the switching transistor used in the circuit. In the case of bipolar transistor switch, during the turn-off time of the device, maximum voltage that appears across the collector–emitter terminals is given by VIN + VO/n, where n = NS/NP. Therefore,

    This gives,

    • The value of VCEO(max) to be substituted in the above equation should be less than the VCEO(max) rating given in the transistor’s data sheet. Drive circuit parameters can be determined from the required value of the base current IB

    Primary and secondary wire sizes can be determined from calculated RMS values of primary and secondary currents.
    Design of other blocks
    • Diode D should be a fast recovery rectifier. A fast recovery rectifier ensures that the diode is fully reverse-biased and there is no leakage of power during the conduction time of the transistor.
    • The peak inverse voltage (PIV) rating of the rectifier should be more than twice the desired output voltage.
    • Capacitor C should be such that time constant CRL provides the desired output ripple specification.
    • CRL should be much larger than the turn-on time of the switching devices. It is chosen to be at least 10 times the turn-on time (tON). That is

    This gives,

  • Elaborate the design procedure for a self-oscillating-type flyback DC-to-DC converter operating in the discontinuous mode?

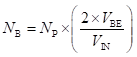
    Design procedure for self-oscillating type and externally driven flyback type DC-to-DC converters is the same except that in the case of the former, the switching transformer also has a feedback winding to generate the drive waveform for the switching transistor. In that case, one also needs to determine the number of turns NB in the feedback winding.
    This is done on the basis of producing a voltage equal to 2VBE(max) across the base or feedback winding during the conduction time of the transistor. Out of 2VBE voltage, VBE is dropped across the resistance usually connected in series with base terminal and the remaining VBE appears across the base-emitter junction. That is

Got a voltage spike of curiosity?

Send your doubts now!